ANALOG_A1 4
ANALOG_A2 6
ANALOG_A3 7
ANALOG_A4 5
IIC Bus:
SDA:GPIO9
SCL:GPIO10
Relay_IIC_address 0x24
Relay_IIC_address 0x25
Input_IIC_address 0x21
Input_IIC_address 0x22
24C02 EPROM i2c address: 0x50
DS3231 RTC i2c address: 0x68
SSD1306 display: i2c address:0x3c
-----------------
1-wire (pull-up resistance on PCB):
1-wire1:GPIO47
1-wire2:GPIO48
1-wire3:GPIO38
free GPIOs (without pull-up resistance on PCB):
free gpio-1:GPIO39
free gpio-2:GPIO40
free gpio-3:GPIO41
-----------------
Ethernet (W5500) I/O define:
clk_pin: GPIO42
mosi_pin: GPIO43
miso_pin: GPIO44
cs_pin: GPIO15
interrupt_pin: GPIO2
reset_pin: GPIO1
--------------------
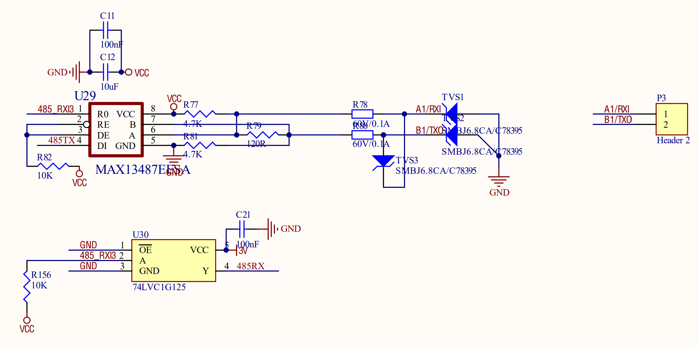
RS485:
RXD:GPIO17
TXD:GPIO16
--------------------
SD Card:
SPI-MOSI:GPIO12
SPI-SCK:GPIO13
SPI-MISO:GPIO14
SPI-CS:GPIO11
SD-CD:GPIO21
--------------------
RF433MHz wireless receiver: GPIO8
RF433MHz wireless sender: GPIO18
free gpio on PCB (beside ESP32-S3 module)
GPIO39
GPIO40
GPIO41
ANALOG_A2 6
ANALOG_A3 7
ANALOG_A4 5
IIC Bus:
SDA:GPIO9
SCL:GPIO10
Relay_IIC_address 0x24
Relay_IIC_address 0x25
Input_IIC_address 0x21
Input_IIC_address 0x22
24C02 EPROM i2c address: 0x50
DS3231 RTC i2c address: 0x68
SSD1306 display: i2c address:0x3c
-----------------
1-wire (pull-up resistance on PCB):
1-wire1:GPIO47
1-wire2:GPIO48
1-wire3:GPIO38
free GPIOs (without pull-up resistance on PCB):
free gpio-1:GPIO39
free gpio-2:GPIO40
free gpio-3:GPIO41
-----------------
Ethernet (W5500) I/O define:
clk_pin: GPIO42
mosi_pin: GPIO43
miso_pin: GPIO44
cs_pin: GPIO15
interrupt_pin: GPIO2
reset_pin: GPIO1
--------------------
RS485:
RXD:GPIO17
TXD:GPIO16
--------------------
SD Card:
SPI-MOSI:GPIO12
SPI-SCK:GPIO13
SPI-MISO:GPIO14
SPI-CS:GPIO11
SD-CD:GPIO21
--------------------
RF433MHz wireless receiver: GPIO8
RF433MHz wireless sender: GPIO18
free gpio on PCB (beside ESP32-S3 module)
GPIO39
GPIO40
GPIO41
YouTube: https://www.youtube.com/c/KinCony
Online Store: https://shop.kincony.com
Alibaba Store: https://kincony.en.alibaba.com/
Online Store: https://shop.kincony.com
Alibaba Store: https://kincony.en.alibaba.com/

